🟢 P&L: +$30.60 December 17, 2025 Trades
Great sleep last night (7h 42m) — emotional control was much easier. Progress still feels like 11 steps forward, 4 back, but today was 2.5 steps forward. Small size, no hero trades, stayed in control in a choppy market.
Accuracy: 66.67%
Trade 1 — MBRX
-
08:33:19 — Buy 40 @ 5.95
-
08:33:19 — Buy 10 @ 5.94
-
08:33:28 — Sell 50 @ 6.38
Trade 2 — MBRX
-
08:35:48 — Buy 5 @ 5.81
-
08:36:22 — Sell 5 @ 5.60
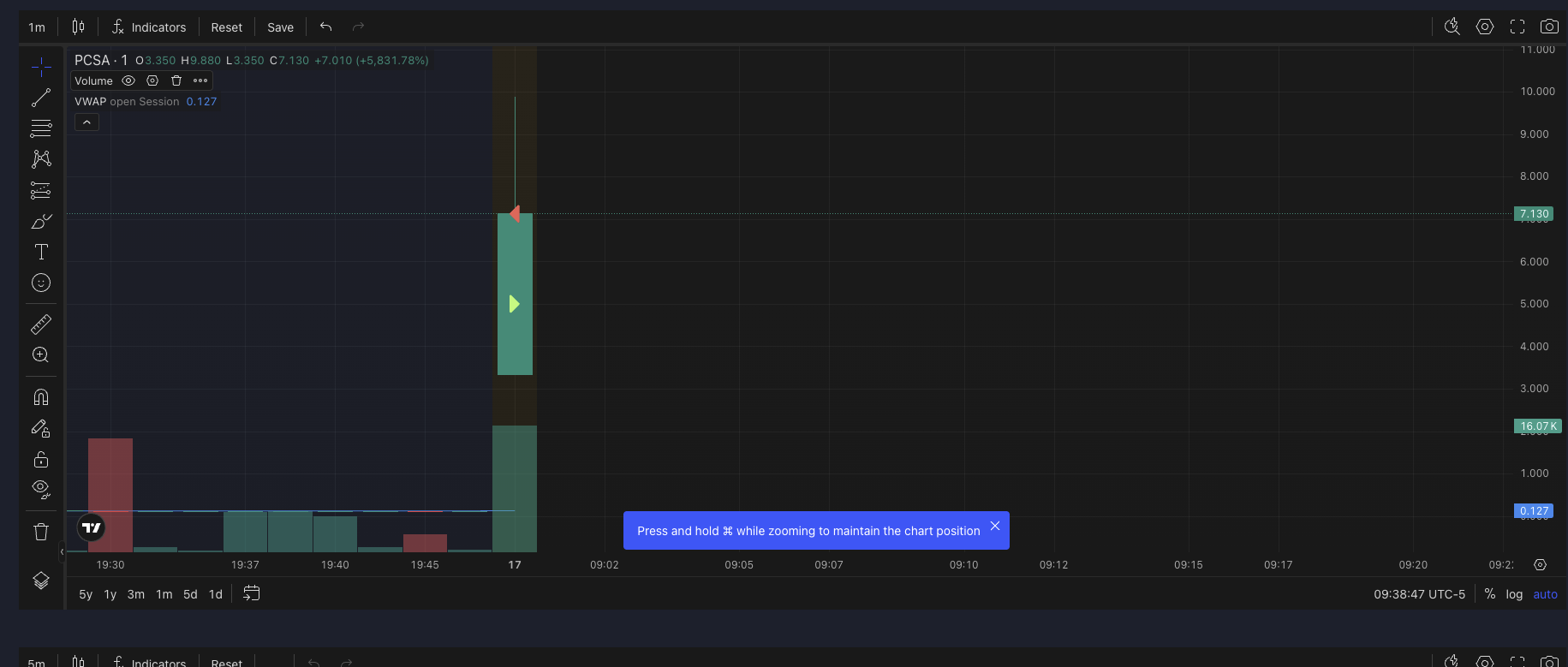
Trade 3 — PCSA
-
09:00:46 — Buy 5 @ 5.00
-
09:00:54 — Sell 5 @ 7.12
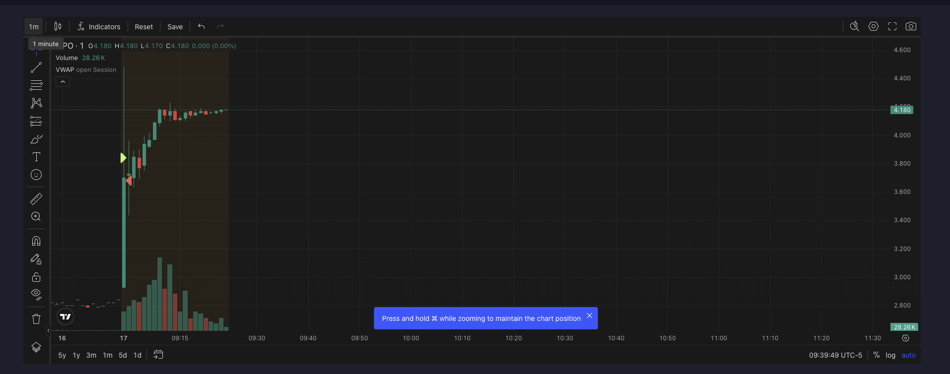
Trade 4 — ISPO
-
09:04:55 — Buy 5 @ 3.84
-
09:05:16 — Sell 5 @ 3.68
Trade 5 — ISPO
-
09:05:45 — Buy 5 @ 3.70
-
09:06:08 — Sell 5 @ 3.71
Trade 6 — ISPO
-
09:09:07 — Buy 5 @ 4.00
Trade Breakdown
🟢 MBRX — Best Trade of the Day
Execution:
-
Bought in the mid-$5.90s
-
Sold into strength around $6.38
-
Took a small re-entry later for 5x less shares, and gave small portion back. Was a tester to feel the rest of it out.... was done. Moved on.
Takeaway:
The first trade was clean. I took profits into strength and didn’t overstay the move.
The second entry wasn’t necessary — a reminder that one good trade is often enough.... but I tried it with 5x less shares...
Still, MBRX did exactly what I needed it to do today: start the day green without stress.
🟢 PCSA — Simple and Clean
Execution:
-
Entry around $5
-
Exit near $7.12
Takeaway:
This was a textbook momentum trade. No overthinking, no extra clicks, no drama. Saw it running quick after the halt, was watching carefully, and got the excitement spike for a quick $2 per share scalp. took it with only 5 shares because was high risk. Dropped fast.
I took the move and walked away.
🟡 ISPO — Chop, Then Discipline
Execution:
-
Early entry resulted in a small loss
-
Multiple small trades as price chopped
-
Later pop allowed me to scratch back toward flat
Takeaway:
ISPO never really cleaned up. The key difference today versus past versions of myself is what I didn’t do:
-
I didn’t size up
-
I didn’t revenge trade
-
I didn’t force continuation
Old habits would have turned this into a spiral. Today, it stayed contained.
That’s progress.
Market Context
The morning offered a few small-cap movers, but overall price action felt selective and choppy. There were opportunities, but they required precision. This wasn’t a day to press size or force continuation.
That framing mattered.
Execution Notes
What I Did Well
-
Traded small
-
Took profits quickly
-
Cut losses fast
-
Didn’t chase
-
Stayed emotionally regulated
What I Can Improve
-
Fewer re-entries after a solid win
-
Recognize earlier when a name is informational, not actionable
Final Reflection
Days like this matter more than big P&L days.
This was:
-
Controlled
-
Intentional
-
Calm
No adrenaline. No regret. No damage.
That’s the version of trading I’m trying to repeat.
Scorecard
Discipline: A
Execution: B+
Patience: B
Risk Management: A
Emotional Control: A
Overall: A−
Related Posts

I’m MGK, and at my core I’m an entrepreneur. I’ve built and operated businesses across several sectors over the years — from technology to payments to AI-driven platforms. I love building things, solving problems, and creating systems that make life or business a little easier.





